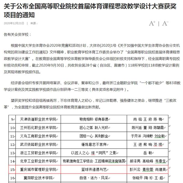
近日,教育部全国高等学校体育教学指导委员会、中国大学生体育协会发布《关于公布全国高等职业院校首届体育课程思政教学设计大赛获奖项目的通知》,由智慧康养学院社体教研室主任彭兴云、专职组织员青秋蓉、实训教研室主任肖建英组成的三人教学团队的作品《篮球传递德与艺》喜获二等奖。

自4月份接到比赛通知,彭兴云、青秋蓉、肖建英三位老师就开始积极筹备。从选题到教学设计方案、案例展示视频,老师们几经易稿,以“工匠精神”悉心打磨,还邀请了相关专家指导修改,参赛作品包括:课程思政设计方案、教案、说课视频和案例演示视频等。最终的作品在参赛的28个省(自治区、直辖市)118所学校的参赛作品中脱颖而出,既彰显体育项目自身特点,又体现与思政元素有机集合;既注重挖掘课程思政资源,又形成操作性强、行之有效的教学方法,充分展示了我校教师扎实的教学功底、巧妙的课题设计和高超的教学技能,受到评委的一致好评。
本次比赛为开展体育课程思政教学改革提供了互相交流学习和展示的平台,达到了以赛促教、以赛促学、学赛结合的作用,对发挥引领示范作用,提升课程思政教学改革的实施质量、推动思政课程与课程思政协同前行、相得益彰,从而构建课程思政的育人大格局有着重要的意义。
(撰稿:青秋蓉)

