为更好地担负起疫情防控的责任与使命,让党旗在疫情防控第一线高高飘扬,3月27日,入驻疫情中风险区的春华园二舍临时党支部以“初心永记,使命在肩,同心战疫”为主题开展了党日活动,活动由临时党支部书记潘伟主持。本次党日活动分为三个部分。
第一,紧扣时事热点,加强政治学习。疫情阻挡了脚步,但却阻挡不了学习的热情。在支部组织委员喻浩的带领下,全体支部成员共同学习了2022年全国两会的有关精神和政府工作报告的相关内容,再次深入学习了习近平总书记关于抗击新冠肺炎疫情的重要讲话及对于新时代青年的希望寄语,全体党员结合伟大抗疫精神分享个人学习感受。通过学习讨论,全体党员提高了政治站位,明确了使命担当,汲取了奋进的力量。
第二,重温入党誓词,做出庄严承诺。在临时党支部书记潘伟的带领下,全体支部成员面对党旗重温入党誓词,并共同签订和宣读了“战疫决心书”,承诺在疫情防控中要发挥党员先锋模范作用,积极服从学校各项工作安排,自觉履行党员义务,在疫情面前以大局为重,大爱为怀,担当责任,坚守道义,不怕困难,勇挑重担,坚决完成组织交给我们的各项任务,疫情不退,我们不撤。铮铮诺言彰显初心,句句承诺凝心聚力。
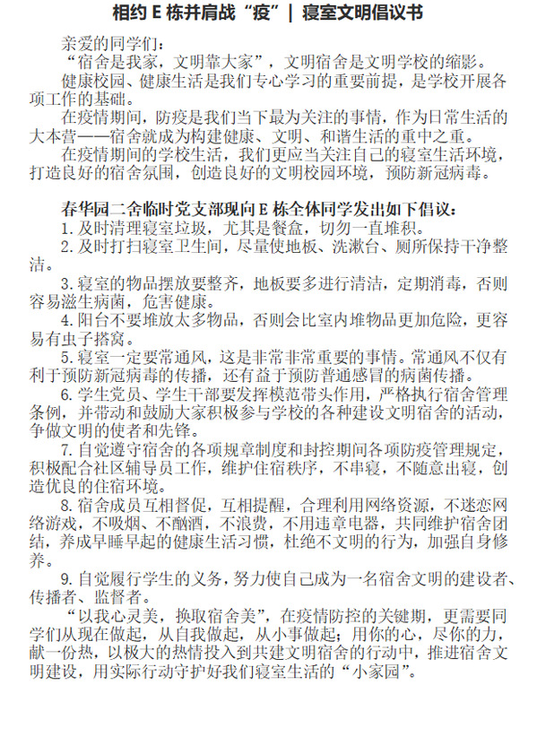
第三,加强文明劝导,筑牢防护屏障。针对封控期间学生寝室生活习惯不好,清洁卫生状况较差等问题,临时党支部向所有学生发起了文明寝室生活倡议。支部党员分组走访了全部寝室,向学生宣传新冠肺炎预防常识,引导全体学生在封控期间自觉遵守学校疫情防控要求,不串寝、不出寝;做好寝室清洁卫生,保持干净整洁的居住环境;养成早睡早起的生活习惯,适当锻炼增强体质,从现在做起,从自我做起,从小事做起,筑牢防护屏障,用实际行动守护好寝室共同生活的“小家园”。
春华园二舍临时党支部成立以来,积极发挥支部战斗堡垒作用,充分发挥基层党组织的政治优势、组织优势,召开专题组织生活会,全面查找疫情防控中存在的问题,深入剖析问题原因,制定整改措施,不断提升临时党支部的凝聚力、组织力和战斗力。全体党员同志在疫情防控战线上始终带头站在最前列、冲在第一线,时刻将保护学生生命健康安全放在心头,将遏制疫情蔓延扩散的责任担在肩上,把关怀照顾学生的思想和生活落到细微实处,身体力行扛起抗疫重任。





(撰稿:喻浩)

